![]() |
MFIX
2016-1
|
Go to the source code of this file.
Functions/Subroutines | |
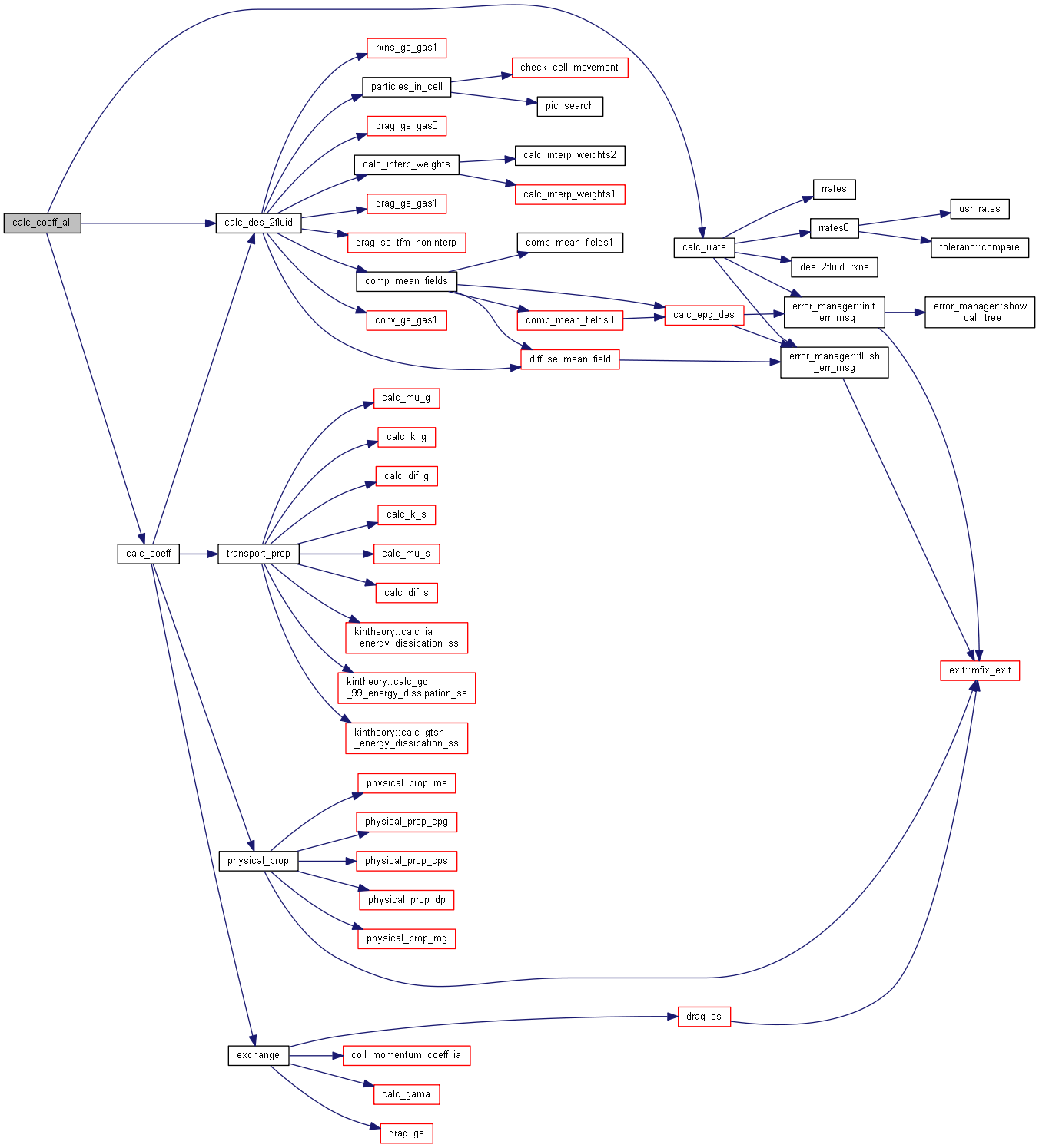
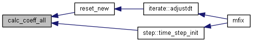
| subroutine | calc_coeff_all (FLAG, IER) |
| subroutine | calc_coeff (IER, pLevel) |
| subroutine | calc_rrate (IER) |
| subroutine | calc_trd_and_tau () |
| subroutine calc_coeff | ( | integer, intent(inout) | IER, |
| integer, intent(in) | pLevel | ||
| ) |
Definition at line 99 of file calc_coeff.f.


| subroutine calc_coeff_all | ( | integer, intent(in) | FLAG, |
| integer, intent(inout) | IER | ||
| ) |
Definition at line 18 of file calc_coeff.f.


| subroutine calc_rrate | ( | integer, intent(inout) | IER | ) |
Definition at line 142 of file calc_coeff.f.


| subroutine calc_trd_and_tau | ( | ) |
Definition at line 204 of file calc_coeff.f.

