Ex. 4: Uncertainty Quantification

In this example, we will demonstrate the use of the surrogate modeling strategy for forward propagating a set of model input uncertainties into model output uncertainty. We will use a simple function as the full model, the Ishigami Function

\[r = \sin(a) + 7.0 \sin(b)^2 + 0.1 c^4 \sin(a)\]

Build the Surrogate

In this section, we’ll build a surrogate model of the Ishigami function which will be used for forward propagation of hypothetical input uncertainties.

  1. Click on the wiz to launch the wizard–we’ll use many of the wizard defaults to do most of the work setting up the surrogate model for the Ishigami function.
  2. Click on the Forward Propagation tab and set the Function to be analyzed to Ishigami and the Method to surrogate. The Number of dimensions should not be de-selected and constrained to 3.
  3. Click Populate Nodes
  4. In the Design of Experiments node, click on the Design tab and set the sampling Method to halton and click Build. The sampling design can be visualized in the Plot tab and saved if desired.
  5. In the Response Surface node, click on the Model tab and set the Cross validation points to 0. Next check and highlight the gaussian process response surface model and reduce the nugget one order of magnitude to 1e-06. The rest of the surrogate modeling defaults are sufficient for this example, but the user is certainly welcome to build a different, possibly better surrogate of the Ishigami function.
  6. Before constructing the surrogate, navigate to the Forward Propagation node and set the Aleatory and Epistemic samples to low values, e.g., 3 each. We’ll define and propagate the input uncertainties after construction of the surrogate.
  7. Press play and voilà a gaussian process surrogate model of the Ishigami function is constructed.

The model can be viewed in the Plot tab of the Response Surface node. The error plot should show local errors within +/- 0.01. Quantitatively, the surrogate should have \(L_1\), \(L_2\), and \(L_\infty\) norms of 4.1e-04, 4.5e-4 and 6.2e-4, respectively.

Forward Propagation

In this section, we’ll select some hypothetical input uncertainties and propagate them through the previously constructed surrogate model.

  1. Select the a input variable from the table. Let’s consider a an aleatory Variable Type having a normal Distribution with a Mean of -1.0 and a Standard Deviation of 0.3.
  2. Select b from the table and give it the same properties as a but with a Mean of +1.0.
  3. To test the mixed-UQ method, let’s make c an epistemic Variable Type ranging From -1 To +1.
  4. Make sure that the Epistemic Method above the table is set to latin hypercube.
  5. With these settings, we can see from the example distribution function plots that sampling outside bounds will be a very low probability event. Therefore, we can simply re-draw the Samples outside range for this case.
  6. Select a number of Aleatory samples and Epistemic samples
  7. Finally, click Calculate Propagation to forward propagate the designed input uncertainty into an output uncertainty.

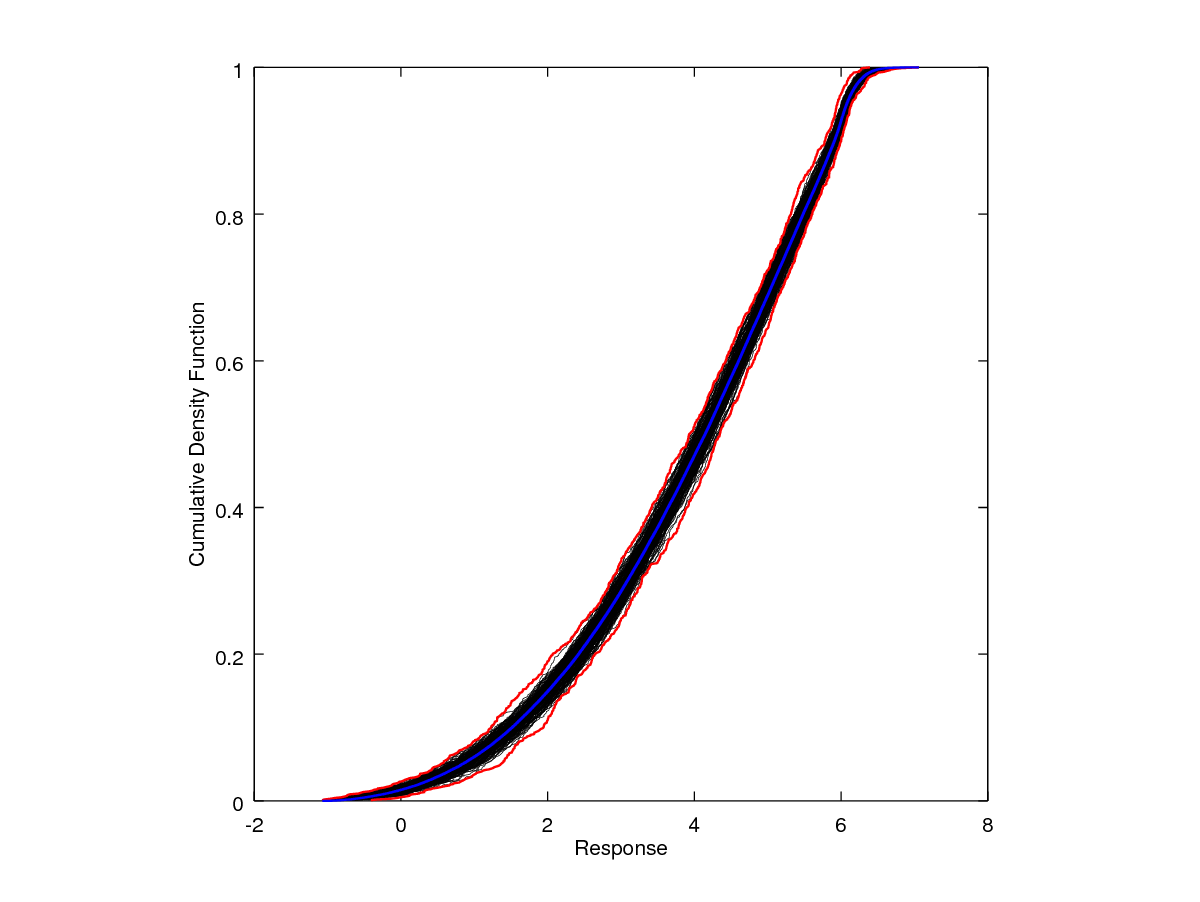
For the selected input uncertainties, we find that the output uncertainty is dominated by the two aleatory uncertainties. This may not be so surprising given that the coefficient of the third input variable in the Ishigami function is almost two orders of magnitude lower than the second. Therefore, the size of the p-box will shrink with an increasing number of aleatory samples. For 1000 Aleatory samples and 200 Epistemic samples we find that the 95th-percentile occurs at response between 5.94 to 6.12. The resultant p-box for this case is provided below. Note that the exact same values may not be recovered when repeating this example due to the random nature of the propagation sampling.

../_images/ex4_ishigami_pbox.png

Verification

../_images/ex4_ishigami_pbox_octave.png

In practice, the model being replaced with a surrogate is expensive and, thus, direct sampling of the full model to forward propagate the input uncertainty is not possible. It is, however, for this simple demonstration problem. To validate Nodework’s forward propagation procedure, the previous example problem has been coded into a simple Matlab or Octave script which is provided below. Running the script in one instance resulted in the p-box generated above. Qualitatively, the output response propagated through the surrogate is very to the analogous output uncertainty propagated directly through the full model. Quantitatively, we can see some slight discrepancies. Again, considering the 95th-percentile as the decision quantity, the direct p-box gives a response range of 5.9490 to 6.1417, slightly higher than reported from the surrogate constructed p-box. Of course, some of the discrepancy is just due to the randomization of sampling. However, reconstructing both the script (direct) and Nodeworks (surrogate) p-boxes several times shows that the surrogate, while very close, tends to give slightly lower responses at the 95th-percentile.

%
% Ishigami function:
% r = sin(x1) + a*sin(x2)^2 + b*x3^4*sin(x1);
%
% Ref: see https://www.sfu.ca/~ssurjano/ishigami.html and refs therein.
%
clear all
close all
clc
%
% model constants
a = 7.0;
b = 0.1;
%
% input uncertainty properties for forward propagation UQ
x1o    = -1.0;
sigma1 = 0.3;
x2o    = 1.0;
sigma2 = 0.3;
x3a    = -1.0;
x3b    = 1.0;
%
% Num. of aleatory and epistemic samples
Na = 1000;
Ne = 200;
%
% direct sample the Ishigami function
r  = zeros(Na,Ne);
for jj = 1:Ne
    delx3 = (x3b - x3a)/double(Ne);
    x3 = x3a + double(jj - 1)*delx3 + rand(1)*delx3;
    for ii = 1:Na
        x1 = x1o + sigma1*randn;
        x2 = x2o + sigma2*randn;
        r(ii,jj) = sin(x1) + a*sin(x2)^2 + b*x3^4*sin(x1);
    end
end
%
% plot p-box
grey = [0.5 0.5 0.5];
p = linspace(1.0/double(Na),1.0,Na)';
figure;
hold on;
%
% sort each CDF and plot
rs = sort(r);
for jj = 1:Ne
    plot(rs(:,jj),p,'-k', 'LineWidth', 0.2);
end
%
% highlight the p-box
pboxL = zeros(Na,1);
pboxR = zeros(Na,1);
for ii = 1:Na
    pboxL(ii,1) = min(rs(ii,:));
    pboxR(ii,1) = max(rs(ii,:));
end
plot(pboxL,p,'-r', 'LineWidth', 1.);
plot(pboxR,p,'-r', 'LineWidth', 1.);
%
% sort single CDF
rall = zeros(Na*Ne,1);
for jj = 1:Ne
    ij = (jj-1)*Na;
    rall(ij+1:ij+Na) = r(:,jj);
end
rall = sort(rall);
pall = linspace(1.0/double(Na*Ne),1.0,Na*Ne)';
plot(rall,pall,'-b', 'LineWidth', 1.);
%
% label axes and save
xlabel('Response');
ylabel('Cumulative Density Function');
print -dpng ishigami_pbox.png
%
% write out the 95%
msg = "\n\n The 95%% p-box range is:\t %12.4e \t to\t %12.4e \n";
tmp1 = pboxL(floor(0.95*Na));
tmp2 = pboxR(floor(0.95*Na));
printf(msg,tmp1,tmp2);
%
% exit if run in batch mode
%exit;
%
% EOF eof eor EOR